Profile PictureSean Whitaker
NZ$10

Build Your Own Project Management Methodolgy

Add to cart

Build Your Own Project Management Methodolgy

NZ$10

Do you need to build a project management methodology but don't know where to begin? Here is your answer - a fun and comprehensive card deck to help develop your methodology framework.

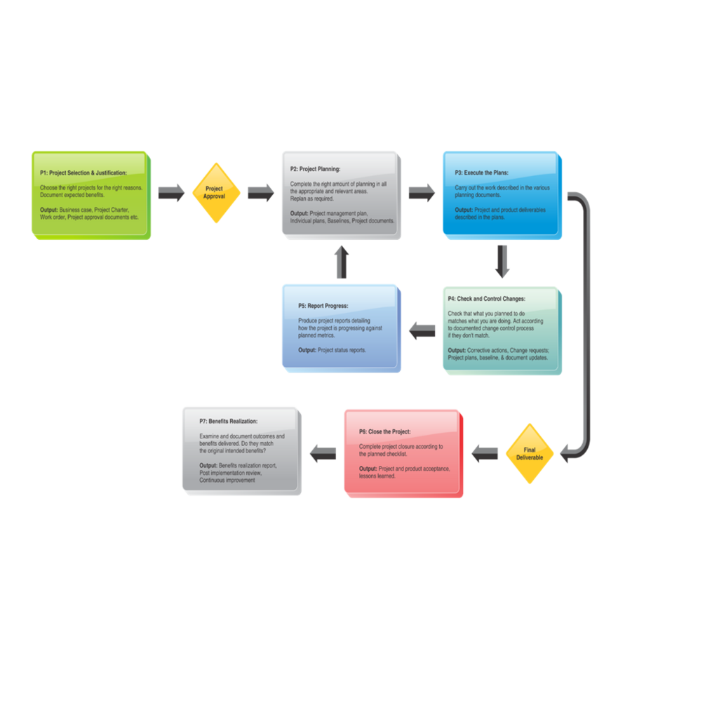
The best project management methodology is one that you build yourself that suits the complexity, size, and duration of your projects. A perfect project management methodology should have all of the elements needed to manage any project, but it should also indicate which of the elements are mandatory and which are optional. When you begin a project you should make these decisions at that very early stage.

The intention of this document is to provide a way for you to get a little bit creative and to build the framework that could become your tailored methodology. It is intended to get you thinking about the different components of your methodology and allow you to begin the process of putting it together.

A great way to use this tool is to gather a small group of people together and have them all contribute to the development of the methodology. Once you have your framework developed you can then move on to document it and fill in some of the specific tools and techniques that you will need.

 

In this pack of cards you will find the following:

·         7 x large Grey process cards

·         3 x blank large Grey process cards for you to write you own process names

·         66 x Blue elements cards

·         5 x smaller blank Blue elements cards for your to write your own specific methodology elements

 

What is not included:

·         Description of specific tools and templates - this is because there are thousands of tools and templates, each with their own variants. Once you have constructed the foundational processes and elements of your own project management methodology it is up to you to develop or seek out the right tools and templates for your projects considering the size, type, and complexity of them.

 

Instructions:

1.    Print out these cards in an easy to use size – try 4 to a page.

2.    Start by choosing which of the processes are appropriate for managing your projects. Use the blank cards to describe your own processes. The result will be a process flowchart that describes the steps your projects go through from inception to completion.

3.    Then browse the individual elements cards and if appropriate and useful put them on each of the relevant processes. Use the blank cards to describe any elements that aren’t already in the pack.

4.    The end result is a graphical display of your very own project management methodology. Take this information and use it to development your project management methodology user manual by describing what you have built.

Add to cart

A pdf to download and printout to help you develop your own methodology framework

Pages
Size
523 KB
Length
91 pages
Powered by